令和8年度の「総合県民局」及び「東部各局」の再編に伴う電子入札システム等の運用について
令和8年4月の「総合県民局」及び「東部各局」の再編に伴い、電子入札システムおよび県PPI(以下「対象システム」という。)における組織名称の表示についてお知らせいたします。
<参考リンク:徳島県人事課>
「【令和8年4月~】「総合県民局」及び「東部各局」の再編を行います!」
「総合県民局」及び「東部各局」の再編について(県民、事業者等向けリーフレット)
1.対象システム
・徳島県電子入札システム
・徳島県入札情報サービス(県PPI)
2.入札手続き期間が年度を跨ぐ案件の表記について
入札手続き期間が令和8年4月1日を跨ぐ案件(年度跨ぎ案件)については、以下の通り期間によって組織名称の表記が異なります。 入札手続きに当たってはご注意ください。
※令和8年4月1日以降に入札手続きを開始するものは、全組織が、新組織名称で表記されます。
| 年度跨ぎ公告案件の組織名称表記 | |
| R8年3月31日迄(期間A) | R8年4月1日以降(期間B) |
| 東部県土整備局<徳島> | 徳島県土整備事務所 |
| 東部県土整備局<吉野川> | 吉野川県土整備事務所 |
| 南部総合県民局県土整備部<阿南> | 南部総合県民局県土整備部<阿南> |
| 南部総合県民局県土整備部<那賀> | 南部総合県民局県土整備部<那賀> |
| 南部総合県民局県土整備部<美波> | 南部総合県民局県土整備部<美波> |
| 西部総合県民局県土整備部<三好> | 西部総合県民局県土整備部<三好> |
| 西部総合県民局県土整備部<美馬> | 西部総合県民局県土整備部<美馬> |
| 東部農林水産局<徳島> | 徳島農林事務所 |
| 東部農林水産局<吉野川> | 吉野川農林事務所 |
| 南部総合県民局農林水産部<阿南> | 南部総合県民局農林水産部<阿南> |
| 南部総合県民局農林水産部<美波> | 南部総合県民局農林水産部<美波> |
| 西部総合県民局農林水産部<三好> | 西部総合県民局農林水産部<三好> |
| 西部総合県民局農林水産部<美馬> |
西部総合県民局農林水産部<美馬> |
※3/27訂正 表中の南部総合県民局<那賀>を削除
3.令和8年3月末(期間A)の対象システムにおける新組織名称について
組織再編への対応のため、対象システムにおいて新組織名称の登録を順次進めてまいります。
これに伴い、以下の通り表示が変わりますのでご了承ください。
・新名称の表示開始時期
令和8年3月中旬より順次
・表示内容について
システム内の検索画面等で「新組織名称」が選択・表示されるようになります。
・ご注意事項
3月中はデータの移行期間となるため、新組織名称で検索しても公告案件等は、
表示されません。
実際の案件確認については、4月以降にご利用いただけますようお願いいたします。
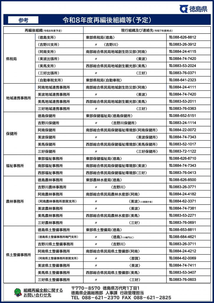
(参考)令和8年度再編後組織等(予定)
| 更新日 | 2026/03/24 | 担当課 | 建設管理課 | |
| 電話 | 088-621-2620 | FAX | 088-621-2864 | kensetsukanrika@pref.tokushima.jp |









